艺术学院开展“一对一”学习帮扶主题活动

发布时间:2023-05-24浏览次数:

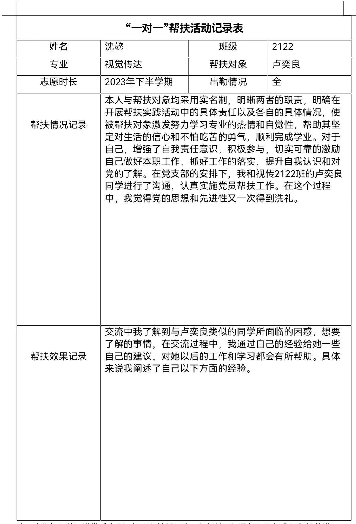
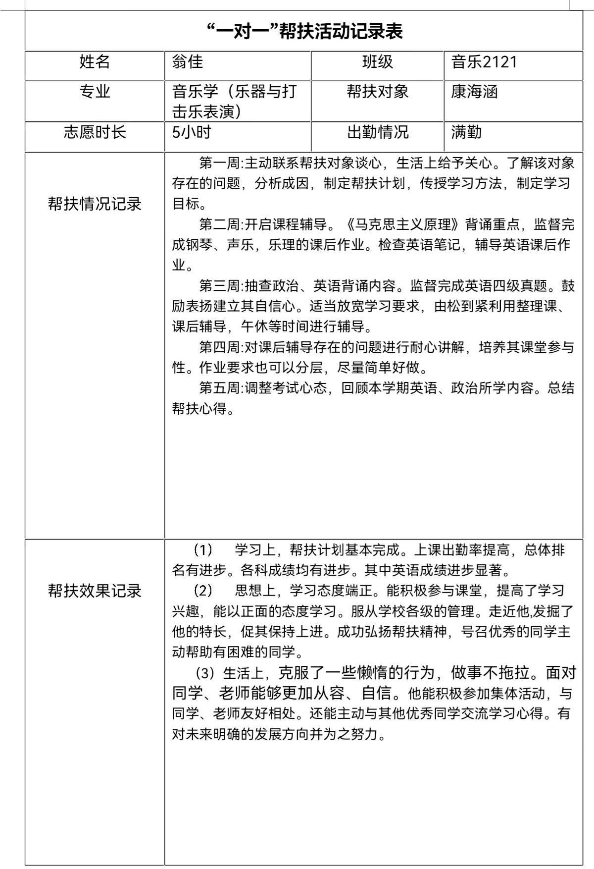
  学风是读书的风,是治学的风,是学院的立院之本。它关系到学校发展和人才培养,也是学校提高教育质量、提高社会声誉的重要因素。对此永利官网采用了“一对一帮扶学习计划”作为主题方案,引导学习优异的同学帮扶学习成绩落后的同学共同进步。

  本次活动从每个学生的实际出发,因材施教,逐一辅导,帮助他们解决学习上的具体问题,提高学习成绩,增强他们的自信心,进而培养学习兴趣,致力于树立正确的学习目标,激发他们的社会责任感,从根本上诱发他们的学习内动力。

  今后我们将会继续做到一个学生不落,保持学院的优秀学习氛围。


关闭 打印责任编辑:张丁方